来源:中国水电八局 时间:2024-09-04 10:57
中国水利水电第八工程局有限公司(简称“中国水电八局”),总部位于长沙市,是国务院国资委管辖的驻湘央企,是湖南省最大海外工程承包企业,是世界500强中国电力建设集团旗下的“三特三甲”骨干企业,拥有水利水电工程、建筑工程、市政公用工程施工总承包特级及工程设计甲级资质,是中国157000余家建筑企业中拥有“三特级”资质的49家企业之一,正坚定不移打造成为最具行业特色的一流国际工程公司。
我们在寻找这样的你
1.政治立场坚定,坚决拥护中国共产党领导和中国特色社会主义制度,有志于国家重点工程建设;
2.孝敬父母,遵纪守法,无参加非法组织、活动及其他不良记录,未受过刑事处罚和治安处罚;
3.本科及以上学历,所学专业属招聘范围内,成绩优秀及良好。
优先录用:崇尚艰苦奋斗,建功“一带一路”;热心社团工作并乐于服务师友;酷爱团体活动并严守团队纪律;积极参与专业领域赛事活动,取得理想成绩。
你可能的工作地点
在高楼大厦、霓虹炫目和青山绿水之间,在一马平川、河流湖泊、低缓丘陵、高山峡谷之地,面对水利水电工程、水资源与水环境工程、绿色砂石矿山开发工程、市政工程、房屋建筑工程、轨道交通工程、道路桥梁工程、风电光伏新能源工程,眺望旅途的远方,该和同学一起去哪里?选择中国水电八局,每种风景都将成为你的可能。
你可填报多个志愿,我们将根据“项目生产经营需求+人才本土化配置”的原则,综合各方需求协调安排。“宰相必起于州部,猛将必发于卒伍”,你将奔赴释放青春激情、追逐青春理想的工程项目。
你将加入的青年成长平台
“鲲鹏计划”人才是我们核心竞争力最基本的来源,“鲲鹏计划”正是中国水电八局专为提升青年人才核心能力而建设的培养平台。
1.中国水电八局将全过程赋能你的成长!从准员工、新员工蜕变为骨干人才,历经入职及业务培训、岗位锻炼、担当重任,导师将陪你一路前行。
2.项目经理发展通道、专家发展通道、行政管理发展通道、营销经理发展通道,都是你奔向职业发展目标的康庄大道,职业生涯发展规划可在此四条通道中择机切换。
3.我们精心准备的培养套餐:离校前,商务礼仪、办公技巧、职称经验在线分享等云培训;入职后,拓展训练、导师带徒、岗位轮换、网络教育、跨专业实践、委外培训、学历提升、杰出青年经验分享……
我们为你提供的资源
1.宽广的职业发展平台:水电八局拥有21家二级单位(子公司),200余个在建工程项目,事业发展、职务晋升空间充足,特别优秀者还可推荐到公司总部以及电建集团任职。海阔凭鱼跃,天高任鸟飞,中国水电八局10000余名职工是你携手前行的伙伴;
2.薪资收入:基本工资、工龄工资、绩效工资、专项奖金、伙食补助费、交通补贴、卫生津贴、高温补贴、防冻补贴、驻外补贴……;
3.六险二金:养老保险、基本医疗保险、失业保险、工伤保险、生育保险、补充医疗保险、企业年金和住房公积金;
4.休息休假:年休假、探亲假、家属返探亲(境外)、子女中高考陪读假、综合工时制下的集中调休假……;
5.其他福利:落户长沙享青年人才补贴;年度健康体检;按标准报销话费;生日及传统节日慰问;免费住宿、免费餐饮,食宿档次不豪华,食材新鲜地道。
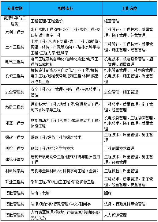
我们需要的专业及为你准备的岗位
我们诚意需求志同道合者,共担央企使命,具体招聘专业及岗位如下:

你我相遇的两条大路
1.校园专场招聘程序:企业宣讲及求职答疑→现场投递简历(含成绩单)→筛选简历→初试或复试→现场签订就业协议。
2.登录中国电建招聘平台https://zhaopin.powerchina.cn/→注册个人信息→投递电子简历→筛选简历→安排面试→签订就业协议。
有朋自远方来,不亦乐乎?期待与你相聚岳麓山下、橘子洲头,观浪遏飞舟,赏层林尽染,共商事业前程,携手建设美好生活!
你不可不知的小Tips
毕业离校回家探望父母的差旅发票+从家至公司的差旅发票,按公司规定一并报销。离开家后,请勿携带大额现金外出,报到入职后公司会另行发放安家生活补助。
了解八局更多信息,敬请关注“八局之声”,或访问公司官网https://www.baju.com.cn
联系人:贤姐 18374874525华哥 0731-82866198、13548974456地址:湖南省长沙市常青路8号邮编:410004 Email: bajuhr@powerchina.cn
责任编辑:于彤彤