来源:国网河北电力 时间:2023-11-07 10:09
一、公司简介
国网河北省电力有限公司(以下简称“公司”)是国家电网有限公司的 全资子公司,负责河北南部电网的规划建设和运营管理,营业区域覆盖雄安 新区和石家庄、邯郸、保定、沧州、邢台、衡水六市,服务电力客户超过 2700万。公司下辖7家地市公司、10家业务单位及98家县(市、区)公司。河北电网是华北电力潮流汇集和输送的枢纽,目前形成特高压交流“两 站三通道”、500千伏“四横两纵”骨干网架、220千伏“七分区”的供电 格局,境内3站11线直接向北京供电,承担着服务京津冀协同发展、保障首 都供电安全、助力能源结构转型的重要职责。近年来,电网发展实现跨越提 升,冬夏负荷双破4000万千瓦。2022年,公司完成售电量2192.54亿千瓦 时。多年来,在国家电网有限公司党组和河北省委省政府坚强领导下,公司 在服务经济社会发展、加快电力工业发展中不断成长壮大,走出了一条创新 发展之路,先后荣获全国五一劳动奖状、全国文明单位、中央企业先进基层 党组织等称号,经营业绩位居国家电网公司前列。当前公司着力推进实施“三全一创”人才计划,大力实施青年人才托举 工程,着重为青年员工搭建广阔的发展平台。公司真诚欢迎优秀毕业生加 盟,共同开创河北电力事业的美好明天!
二、第一批招聘单位
(一)省会城市单位:电科院、经研院、建设公司、信通公司、超高压 公司、送变电公司、物资公司、营销中心、培训中心等单位,石家庄供电公 司。
(二)其它地市公司:雄安新区供电公司、邯郸供电公司、保定供电公 司、邢台供电公司、沧州供电公司、衡水供电公司。
(三)县(市、区)公司:公司所属县(市、区)供电企业。
三、第一批招聘范围、计划及方式
(一)招聘范围
国家统招计划内普通高等教育2024年应届非定向毕业生;2023年7月1 日至2024年6月30日期间毕业,并于2024年7月31日前取得教育部学历认证 的国(境)外毕业生。
(二)招聘计划
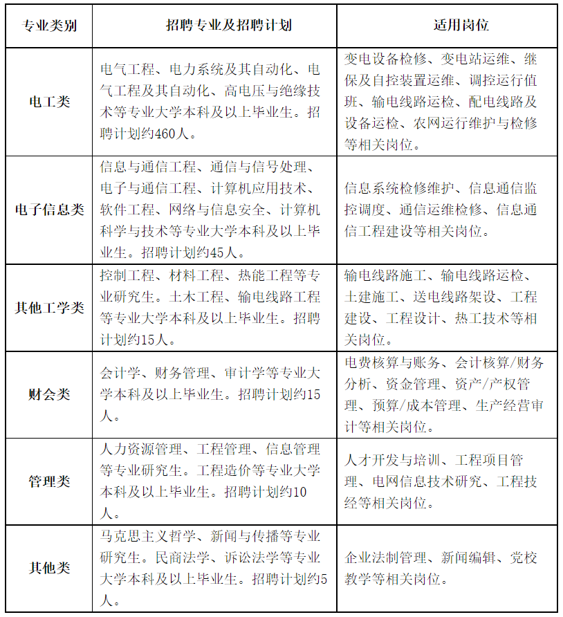
招聘专业类别为电工类、电子信息类、其他工学类、财会类、管理类及 其他专业,招聘专业是指主修专业,不包含辅修专业。因上级单位尚未核定 下达2024年招聘计划,最终招聘数量将根据上级单位核定情况相应调整。第 一批招聘计划(含提前批招聘计划)暂定如下:

(三)招聘方式
通过资格审核的毕业生参加统一招聘考试后,公司根据考试综合成绩与 优秀毕业生达成就业意向;同等条件下,退役军人优先录用。拟录用人选经 国家电网有限公司批准后签约。
四、第一批招聘基本条件
(一) 遵守国家法律法规,具有良好的思想品德和团队意识,认同公 司“以客户为中心、专业专注、持续改善”的核心价值观,无犯罪和违反校 纪校规记录。(二)大学本科毕业生年龄一般不超过25周岁、硕士研究生年龄一般不 超过28周岁、博士研究生年龄一般不超过33周岁,年龄计算截止时间为 2024年6月30日。(三)应聘毕业生身体健康,能适应电力企业工作,经公司指定具有相 关资质医院(参照国家公务员体检标准)体检合格。
(四)符合下列条件的,同等条件下优先给予考试资格:
1.第一志愿应聘我公司的毕业生。
2.国家级或省级一流本科专业建设点且全国大学英语四级考试成绩在425分及以上的本科生;全国大学英语六级考试成绩在425分及以上的研究生。
3.在校期间成绩优异,综合素质高,获得校级及以上三好学生、优秀学 生干部等称号。
4.取得全国计算机等级考试三级及以上等级合格证书。
5.取得相应专业的国家职业资格证书。
五、第一批招聘安排
(一)网络报名
自招聘公告发布之日起,符合招聘范围和招聘条件的应聘毕业生通过国 家电网有限公司人力资源招聘平台报名,其他报名方式无效。报名截止时间 为2023年11月20日,届时报名系统将自动关闭。应聘毕业生须对个人信息和上传应聘材料的完整性、真实性和一致性负 责,对于个人信息与实际情况不一致、填写虚假信息、伪造或涂改有关材料 等情况的,一律取消应聘资格,造成后果由本人承担。其他报名须知如下:
1.填写个人简历。应聘毕业生须如实填写个人信息,填写的院校、学 历、专业名称等信息应与学籍验证报告完全一致,确保填写的信息真实、完 整、有效。个人信息提交后不能更改,请应聘毕业生仔细检查后提交。
2.填写学籍验证码。国内高校应聘毕业生需在学信网(www.chsi.com.cn (http://www.chsi.com.cn/))实名注册后,点击“在线验证”模块,申请当前在读学历的 《教育部学籍在线验证报告》,且确保《教育部学籍在线验证报告》在2024 年2月29日前有效。获取《教育部学籍在线验证报告》后,须将报告中的学籍验证码录入招 聘平台。国(境)外院校硕士研究生如本科在国内院校就读的,学籍验证码 填写本科学历学籍验证码。
3.上传应聘附件材料。应聘毕业生须通过招聘平台及时、规范上传个人 应聘附件材料,应聘附件材料文档数量不超过7个。应聘毕业生应确保应聘 材料能正常打开、清晰显示,因应聘材料不能正常打开、图像不清晰或未按 规范要求填报导致的结果由应聘毕业生本人承担。上传附件具体要求如下:

(二)资格初审
公司对应聘毕业生进行资格初审。通过资格初审的应聘毕业生,需进一 步参加我公司资格复审(公司将通过招聘平台短信通知)。未通过资格初审 的应聘毕业生,不再另行通知。请应聘毕业生保持通讯畅通,及时接收招聘 有关事项通知。(三)资格复审
通过资格初审的应聘毕业生,按照招聘平台短信通知要求,准备相关证 件(书)原件参加资格复审。通过资格复审的应聘毕业生方可具备考试资 格。(四)招聘考试 国家电网有限公司统一招聘考试的考试大纲及其它具体事项,请详见招 聘平台中相关公告。根据疫情防控要求,招聘考试时间、地点另行通知。公 司将在考试前1周左右通过招聘平台发布考试公告。
六、注意事项
(一)国家电网有限公司人力资源招聘平台为公司发布招聘高校毕业生 相关信息的唯一官方网站,请应聘毕业生及时在招聘平台关注有关招聘信息。
(二)妥善保管个人信息,防止信息被他人冒用。为保证及时收到考试 相关信息,请保持通讯畅通,如应聘毕业生手机号码变更,请及时登录招聘 平台予以更新。
(三)公司不组织任何形式的考前辅导,任何针对公司招聘笔试和面试 的辅导班、教材、复习资料,均与公司无关。
(四)公司在招聘过程中不收取报名费、中介费、手续费、资料费等任 何费用。请广大应聘毕业生提高警惕,防止受骗,发现冒用公司名义发布虚 假信息的,可直接向当地公安机关报案。对应聘毕业生因虚假招聘造成的损 失,公司不承担任何责任。
(五)有以下情形之一的,公司将取消应聘资格:1.伪造、涂改学历学位及相关资格证书、获奖证明的;2.蓄意修改毕业院校、所学专业名称,虚报在校成绩的;3.在应聘考试过程中作弊的;4.应予取消资格的其他情形。
七、联系方式
(一)国家电网有限公司招聘平台系统操作联系方式 技术支持电话:40010-95598 技术支持邮箱:rlzyb@sgcc.com.cn
(二)国网河北省电力有限公司招聘咨询联系方式 电子邮箱:hbpchr@he.sgcc.com.cn (mailto:hbpchr@he.sgcc.com.cn) 咨询电话:0311-87933360(工作日上午9-11点、下午15-17点) 电子邮箱和咨询电话仅接受应聘毕业生本人咨询。其中,电子邮件标题 须注明关键字“应聘咨询”以及应聘毕业生本人院校、姓名和手机号码, 如“应聘咨询: XXXX大学-李XX-139XXXX9999”;电子邮件中的问题表述 需简洁明了、清楚易懂。
责任编辑:于彤彤
校对:杨苗苗