X
  • 陇上孟河

  • 中电智媒IOS版

  • 中电智媒安卓版

X
您的位置 > 首页 -> 能源头条

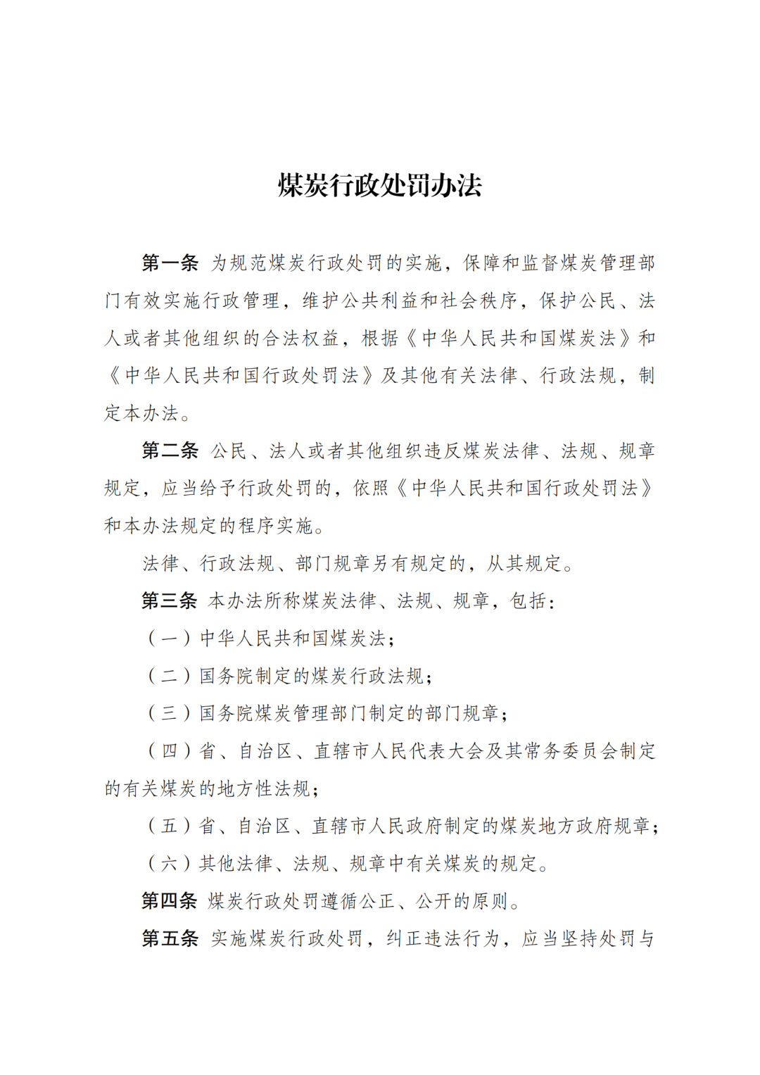
《煤炭行政处罚办法》公布 4月1日起施行

来源:国家发展改革委 时间:2024-01-16 17:30

  国家发改委1月16日消息,《煤炭行政处罚办法》已经2023年12月26日第7次委务会议审议通过,现予公布,自2024年4月1日起施行。

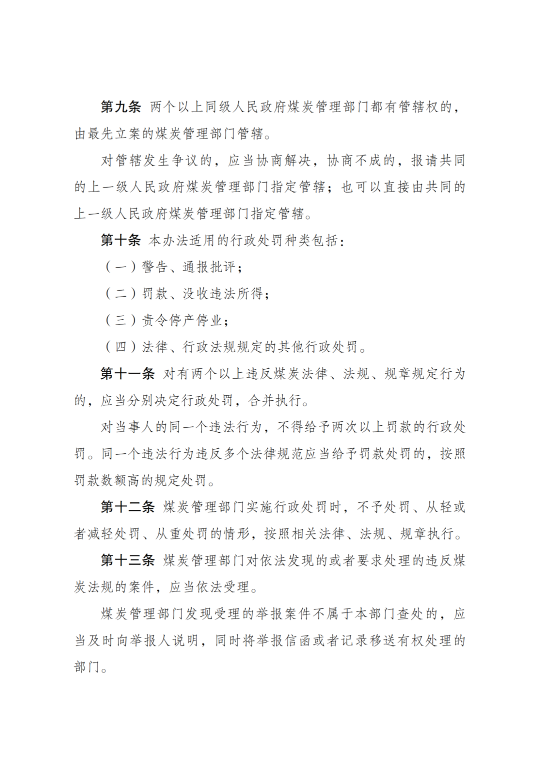
  以下为原文

图片

中华人民共和国国家发展和改革委员会令

第9号

  《煤炭行政处罚办法》已经2023年12月26日第7次委务会议审议通过,现予公布,自2024年4月1日起施行。

  主任:郑栅洁

  2023年12月27日

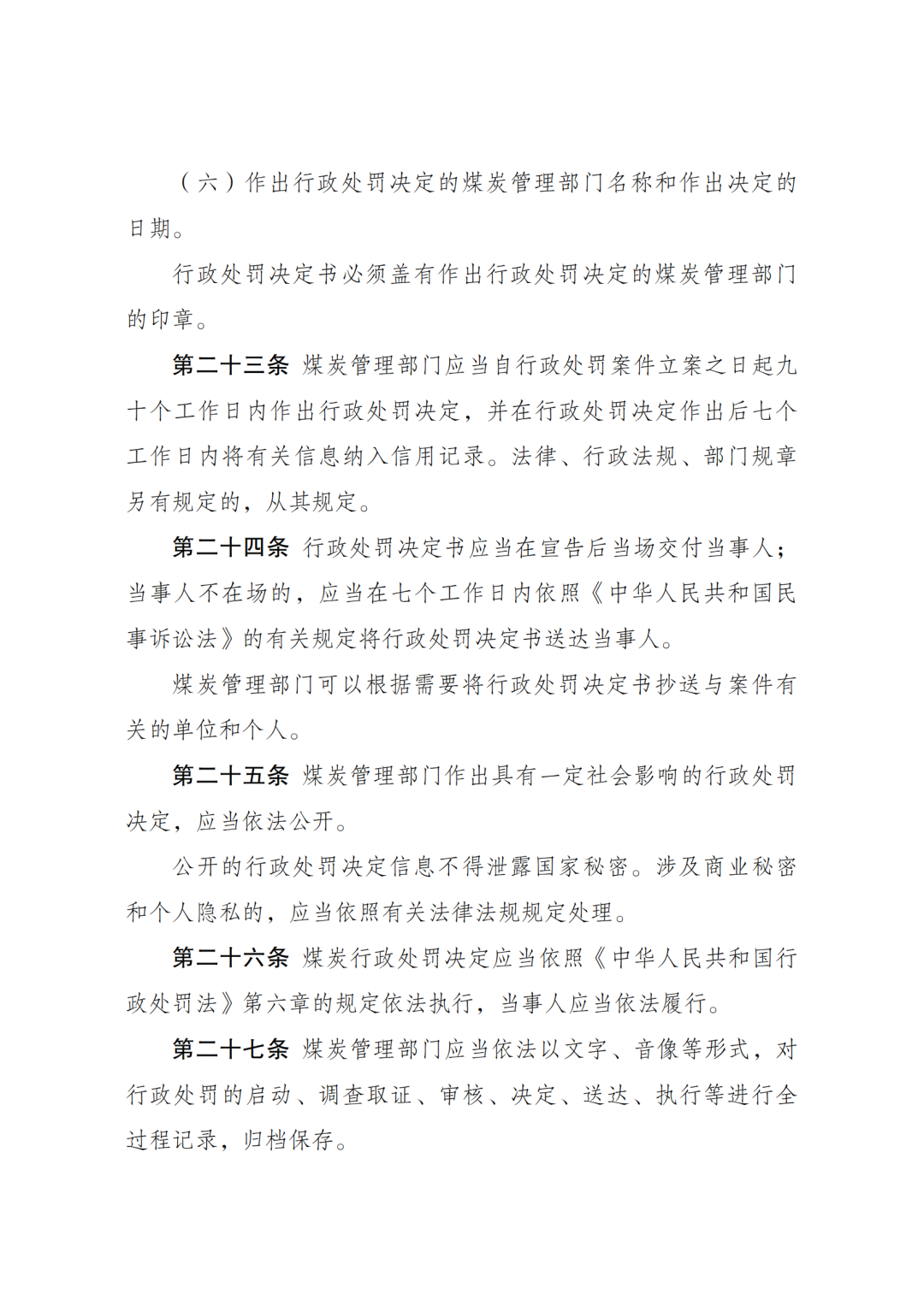
图片

图片

图片

图片

图片

图片

图片

图片

  责任编辑:张栋钧