来源:上海证券交易所网站等 时间:2025-09-04 16:21
刘伟、李奇隽辞去新疆天富能源股份有限公司(以下简称“天富能源”)董事长、总经理职务。尹俊涛接任董事长,张廷君主持行政工作。
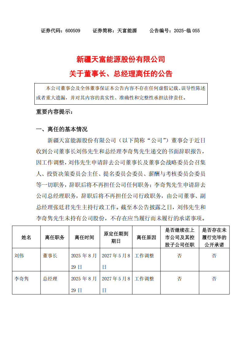
9月2日,天富能源发布公告称,公司董事会于近日收到公司董事长刘伟和总经理李奇隽递交的书面辞职报告。
因工作调整,刘伟申请辞去公司董事长及董事会战略委员会召集人、投资决策委员会主任、提名委员会委员、薪酬与考核委员会委员等一切职务,辞职后将不再担任公司任何职务;李奇隽申请辞去公司总经理职务,辞职后将不再担任公司行政职务,由公司董事、副总经理张廷君先生主持行政工作。


同日,天富能源发布关于控股股东推荐董事长人选的公告称,近日,公司收到控股股东中新建电力集团有限责任公司发来的通知,推荐尹俊涛为公司第八届董事长人选。


据公开信息显示,作为新疆地区能源基础行业龙头国有企业,新疆天富能源股份有限公司1999年3月成立,2002年2月在上交所挂牌上市。2014年5月,变更为新疆天富能源股份有限公司。主营业务涵盖电力、热力、燃气供应及新能源开发,是新疆兵团第八师核心能源企业。
2023年8月,其控股股东天富集团与兵团国资委、七师国资公司签订协议,共同新设中新建电力集团,注册资本100亿元。另据公开信息显示,辞任天富能源董事长、总经理后,刘伟现任中新建电力集团有限责任公司党委书记、董事长,李奇隽现任中新建电力集团有限责任公司董事。
责任编辑:江蓬新