X
  • 能源中国IOS版

  • 能源中国安卓版

  • 陇上孟河

X
您的位置 > 首页 -> 能源要闻

国家能源局综合司关于印发《2026年能源行业标准计划立项指南》的通知

来源:国家能源局 时间:2026-03-24 10:46

国家能源局综合司关于印发《2026年能源行业标准计划立项指南》的通知

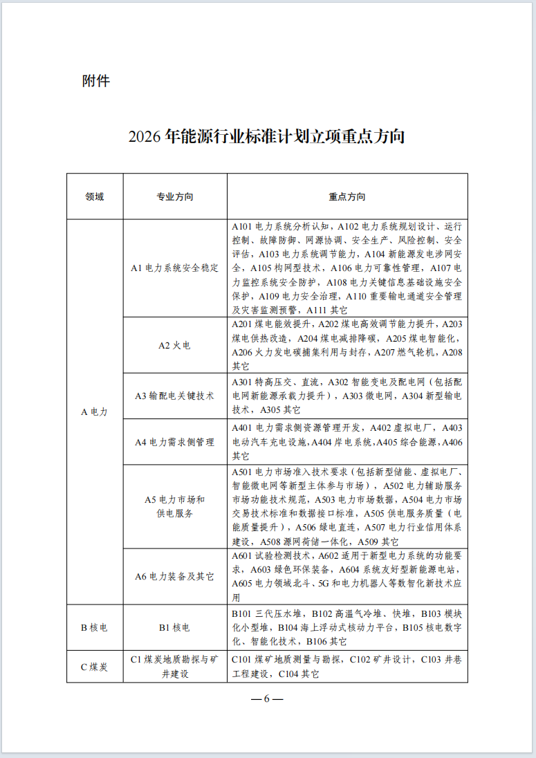
附件:2026年能源行业标准计划立项指南


责任编辑:江蓬新